关闭导航

包含标签"CLAUDE.md文件"的内容

Claude Code超50条子命令绕安全规则 官方已紧急修复
AI妹 8 天前 2 0

据 4 月 7 日最新消息,安全研究机构 Adversa AI 在对此前意外泄露的 Claude Code 源代码进行深度审查时

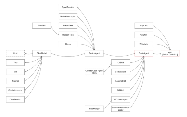
Solon Code CLI:Java开发者的AI智能终端助手,提升编码效率与安全性
AI妹 1 个月前 2 0

近日,Solon AI 框架正式推出了全新产品 ——Solon Code CLI。这款智能终端助手深度融合了 Claude Code CLI 的设计理念,专为 Java 开发者量身打造。Solon

Anthropic发布Claude Code最佳实践指南 CLI驱动灵活高效开发
AI妹 3 个月前 10 0

Anthropic 近日發佈了一份詳盡的 Claude Code 最佳實踐指南,爲開發者提供了一個以命令行界面(CLI)爲核心的低層次工具,旨在將 Claude 大語言模型無縫融入日常編程任務中。