关闭导航

包含标签"智能客服"的内容

阶跃星辰发布Step3.5 Flash系列模型 极速响应低推理成本助力AI规模化落地
AI妹 13 天前 0 0

近日,国内 AI 大模型领军企业阶跃星辰(Stepfun)正式发布了全新的 Step 3.5 Flash 系列模型。这一动作标志着国产大模型在追求超高性能的同时,正向着更极速的响应和更低的推理成本

森马服饰全面推进AI在时尚全链路落地 多场景应用成数智化核心关键
AI妹 2 个月前 60 0

面对投资者关于AI在服装制造中应用的提问,森马服饰(002563)近日明确回应:公司正全面推进人工智能在时尚产业全链路的落地,覆盖从创意设计到终端服务的多个核心环节,而不仅限于面料检测等单一场景。

多模态AI技术突破商业化加速 政策技术双驱资本市场掀强劲涨停潮
AI妹 3 个月前 15 0

多模态人工智能的商业化浪潮正加速席卷资本市场。1月12日,A股多模态AI概念板块强势爆发,焦点科技、易点天下、引力传媒、新华网、浙数文化等个股全线涨停,昆仑万维、中文在线、拓尔思、因赛集团、万兴科

智谱AI港交所主板上市募资43亿 成国产领军大模型第二家上市企业
AI妹 3 个月前 15 0

中国大模型领军企业智谱AI(股票代码:02513.HK)今日正式在香港联合交易所主板挂牌上市,成为继MiniMax之后又一家登陆资本市场的国产大模型公司。公司公开发行37,419,500股,发行价

微信元宝AI好友正式上线:混元赋能深度融合生态重塑行业竞争格局
AI妹 3 个月前 15 0

微信於2025年4月16日正式推出元寶AI好友功能,允許用戶將騰訊自研的AI助手元寶添加爲微信聯繫人,直接在聊天窗口進行交互。這一功能的發佈不僅增強了微信作爲超級應用的粘性,也對其他AI聊天服務和

微信元宝AI好友上线:功能亮点及对行业的潜在影响解析
AI妹 3 个月前 32 0

微信于2025年4月16日正式推出元宝AI好友功能,允许用户将腾讯自研的AI助手元宝添加为微信联系人,直接在聊天窗口进行交互。这一功能的发布不仅增强了微信作为超级应用的粘性,也对其他AI聊天服务和

华晨宝马领悦携手火山引擎 AI赋能汽车营销创新提升用户体验与效率
AI妹 3 个月前 14 0

近日,華晨寶馬領悅數字信息技術有限公司(“領悅”)與字節跳動旗下火山引擎達成合作,雙方將在人工智能(AI)技術的幫助下創新汽車營銷服務。此次合作通過AI技術實現精準的產品匹配與購車建議,優化內容引

华晨宝马领悦携手火山引擎 用AI技术创新汽车营销服务赋能经销商
AI妹 3 个月前 12 0

近日,华晨宝马领悦数字信息技术有限公司(“领悦”)与字节跳动旗下火山引擎达成合作,双方将在人工智能(AI)技术的帮助下创新汽车营销服务。此次合作通过AI技术实现精准的产品匹配与购车建议,优化内容引

银行数字化转型核心业务大模型应用深化 科技投入分化人才持续增长
AI妹 3 个月前 15 0

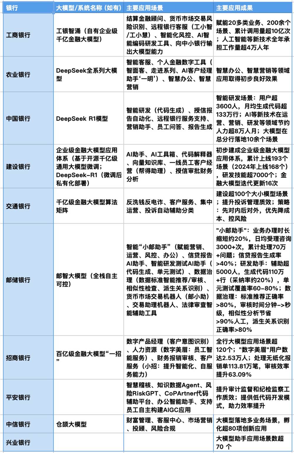
随着银行业在数字化型中面临的挑战与压力日益加大,越来越多的银行开始将大模型技术融入到核心业务中,而不仅仅停留在简单的聊天机器人应用上。最新的财报数据显示,国内一些主要银行在科技投入和大模型应用方面

银行业整体核心业务大模型应用仍显进展 科技投入分化人才持续增长
AI妹 3 个月前 13 0

隨着銀行業在數字化型中面臨的挑戰與壓力日益加大,越來越多的銀行開始將大模型技術融入到核心業務中,而不僅僅停留在簡單的聊天機器人應用上。最新的財報數據顯示,國內一些主要銀行在科技投入和大模型應用方面